駄目社員はむの日記

USO800 certified.

2021-05-25から1日間の記事一覧

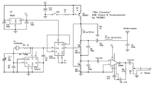
How classy The Classie is! - 製作編(1)

先に、14.010MHz水晶+74HC74二分周の確認。 きさまら、どうしてくれよう(100個袋)。 発振・分周部分だけ組む。 74HC74の9pinに周波数カウンタを当ててみると、7014kHzぐらいらしい。そうか、7005kHzにはならなかったか。 まずは原典に(ほぼ)忠実に試作して…

How classy The Classie is! - 準備編(2)

Classie CW transceiverの部品をそろえてみる。 部品の準備。 回路規模自体は小さいので、蛇の目基板(ユニバーサル基板)でちゃちゃっと作ることにする。 水晶は前述の通り14.010MHz。デジットで先日100個100円だったやつ。 しつこいようだが、この水晶を消費…

FT-891のサードパーティアクセサリー

単体でたいていのことができてしまうため、内蔵オプションというのが存在しないFT-891。 Potable Zeroのエスコート PZ-891EB YAESU HF/50MHz帯 オールモード FT-891/HF~430MHz帯 オールモード機 FT-857D YSKシリーズ用 むせんZONE25|アマチュア無線機・ト…

今日という日。

朝。 6時半起床。 55歳定年だった時代があるんだよなぁ。寿命75歳と短めに見ても、リタイア後ピンピンした身体で20年遊び倒せるとか幸せ過ぎだろ。70まで働いてからじゃ、20年遊べないぜ。 天気よい。 午前中。 8時から在宅スタート。今日は諸事情あり出動予…