駄目社員はむの日記

USO800 certified.

今日という日。

8時起床。

さてこの週末は、ブチ抜けなかったゴールデンなんちゃらの、残りごはん((C)ひだまりラジオ)。
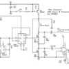
午前中はコイル巻いたりコイル巻いたり・・・

昼。

更にハンダ付け。

午後。

書籍を読み研究。
あとアンテナ作業。


仕事メールを読んでしまいテンション下がる。

夜。

キャベツとタマネギを、炒め物+スープ両方に大量投入。
炒め物に最後に卵をぶち込むと、ケチャ料理のようになるのが悲しい。

コロナ後って何だよ、コロナ後って。

「コロナ後の新しい世界では云々」
などと最近言い出している人が増えつつあるけど、いったん下がった欲望、いったん「意外といける」「ちゃんと回るじゃん」とわかってしまった働き方や人付き合い、一度変わったライフスタイルを、無理矢理元に戻すのは難しい。Webでの容易な情報発信と入手、ペーパーレス・キャッシュレスの利便性を享受した後で、過去に逆戻りするのが愚なのと同様だ。


世界は「ムダだと思いたくはなかった大いなるムダ」に満ちていたことに、僕たちは気付いてしまった。

なくてもいいもの・しなくてもそんなに困らないことが多いことを知った僕らは、変われる。

別に会社になんとしても行かなくてもいい
別に客の所になんとしても行かなくてもいい
別にピークに満員電車に乗らなくてもいい
別に飲み会に集まらなくても良い
別に二次会三次会まで付き合うのが美徳じゃない
別にジムでカラダ動かさなくてもいい
別に音楽聞きに行かなくても良い
別に外食しなくてもいい
別に旅行しなくても良い
そもそも、別に無理に消費しなくていい


きっと僕らは、新しい習慣として、そこそこに清潔に、他人と物理的・精神的距離をとり、ムダな行き来はしなくなり、空調よりも換気を好む。
以前よりネットワークとPCにより強く依存しつつ、低欲望かつ低コストに、混雑や行列に加わらず、個々人も疎に過ごす。世界は不況か低成長で給料も増えず、減りゆく雇用を分け合いながら慎ましく幸せに生きる。
それでいいんじゃないかな。