駄目社員はむの日記

USO800 certified.

2024-05-02から1日間の記事一覧

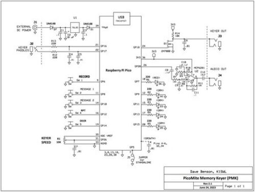
Raspberry Pi Picoのエレキーを作る(他力本願) (2)

動作確認。 N3SBのソースをThonnyでPi picoに流し込むと、何となくエレキーとして動いた。 ケースに入れちゃえ。 ケースは手元にあったテイシン社製ABS樹脂製モールドケースTB-51-B(D40xW70xH25)を使った。ポイントは、ケースの深さ。 パピコを立てて両面テ…

石鹸玉休暇 - Day6

朝。 7時過ぎ起床。 仕事たまってきてるな。午後やるか... 午前中。 散る桜を見る会を決行。 鷲別川ウォーク、善き。22℃、快晴。 市内中心部へ。 道南バスで中島宙域へ。 買い物通りのドンキに行ったら、外国人だらけでカオス。世界一周的なクルーズ船が「入…